各中小企业快看过来!为优化和规范环境影响报告表编制,提高环境影响评价制度有效性,根据生态环境部印发的《关于印发<建设项目环境影响报告表>内容、格式及编制技术指南的通知》,2021年4月1日,新版《建设项目环境影响报告表》正式开始实施啦!
新版报告表与旧版相比
在内容、格式和编制技术要求上
进行了较大调整
到底改变了哪些内容呢?
一起看看吧!
Tip1:分类管理
新版报告表分为污染影响类和生态影响类两种格式,根据两类项目不同环境影响特点,设置有针对性的编制内容和格式,并配套相应的编制技术指南,突出不同类型评价关注重点。
Tip2:优化简化
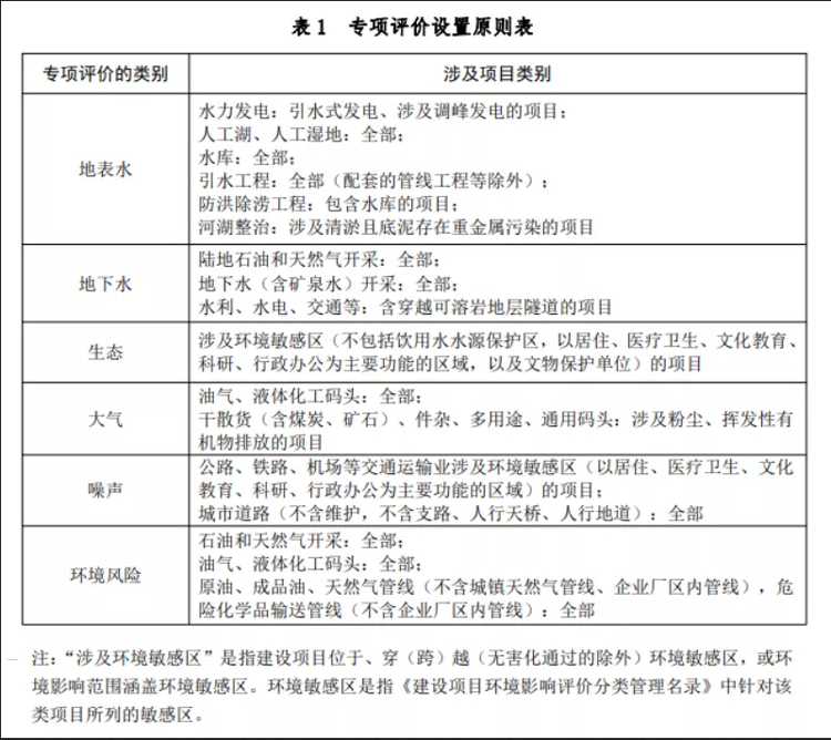
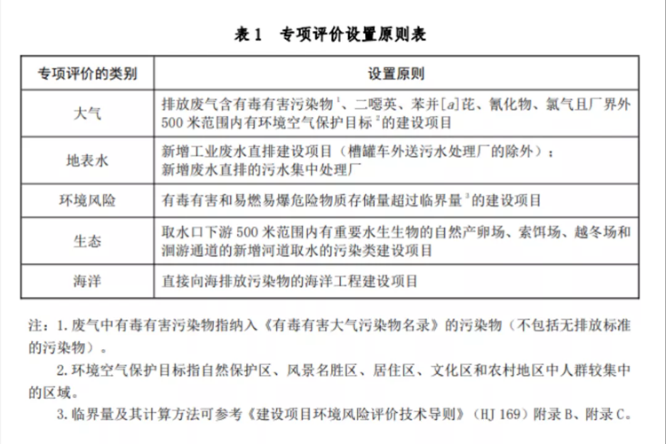
新版报告表明确了专项评价设置原则和数量限制,简化了一般项目环境质量现状监测要求,取消了评价等级判定等程序,聚焦生态环境影响和保护措施。据估测,报告表篇幅将得到较大幅度精简。
▲污染影响类表格专项评价设置原则
▲生态环境类表格专项评价设置原则
Tip3:注重衔接
涉及环评编制和审批相关单位与规划环评联动,充分利用规划环评成果、结论和现状评价数据。同时污染影响类建设项目内容要与排污许可衔接,便于企业后续申请排污许可证。新版表格中还增加了“生态环境保护措施监督检查清单”,为后续监管提供明晰依据。
我们还准备了一份“填写指南”
以“污染影响类”报告表为例哦~
Women's Day
适用范围:
本表适用《建设项目环境影响评价分类管理名录》中以污染影响为主要特征的建设项目环境影响报告表编制,包括制造业,电力、热力生产和供应业的火力发电、热电联产、生物质能发电、热力生产项目,燃气生产和供应业,水的生产和供应业,研究和试验发展,生态保护和环境治理业(不包括泥石流等地质灾害治理工程),公共设施管理业,卫生,社会事业与服务业的有化学或生物实验室的学校、胶片洗印厂、加油加气站、汽车或摩托车维修场所、殡仪馆和动物医院,交通运输业中的导航台站、供油工程、维修保障等配套工程,装卸搬运和仓储业,海洋工程中的排海工程,核与辐射(不包括已单独制定建设项目环境影响报告表格式的核与辐射类建设项目),以及其他以污染影响为主的建设项目。
Women's Day
注意事项:
1.涉密建设项目应按照国家有关规定执行,非涉密建设项目不应包含涉密数据及图件。
2.报告表中含有知识产权、商业秘密等不可公开内容的应注明并说明理由,未注明的视为可公开内容。
3.附图主要包括建设项目地理位置图、厂区平面布置图、环境保护目标分布图,根据项目实际情况可附具现状监测布点图、地下水和土壤跟踪监测布点图等。附图中应标明指北针、图例及比例尺等相关图件信息。






|